Diagrama De Flujo De Proceso De Inscripcion
Diagrama de flujo de proceso de inscripcion ~ DIAGRAMA DE FLUJO Y SELECCIÓN DEL PROCESO 1. Sirve para dar inicio a su comprensión posterior y más compleja del proceso. Indeed lately has been searched by users around us, maybe one of you. Individuals now are accustomed to using the net in gadgets to see image and video information for inspiration, and according to the name of the post I will talk about about Diagrama De Flujo De Proceso De Inscripcion 37 Full PDFs related to this paper.
If you are looking for Diagrama De Flujo De Proceso De Inscripcion you've arrived at the right place. We ve got 14 graphics about diagrama de flujo de proceso de inscripcion adding pictures, photos, photographs, wallpapers, and more. In such webpage, we additionally provide number of graphics available. Such as png, jpg, animated gifs, pic art, logo, blackandwhite, transparent, etc.
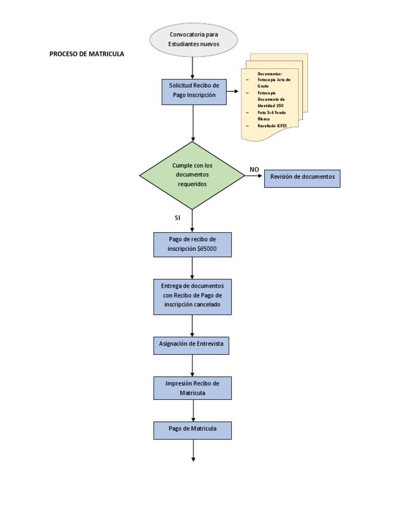
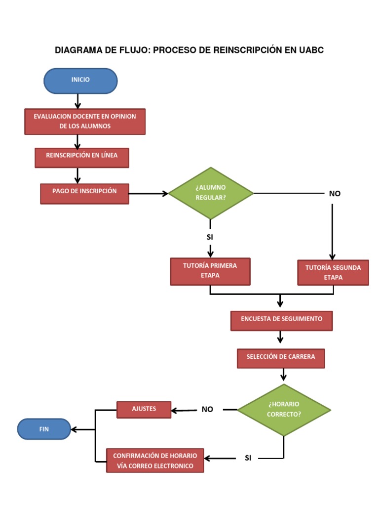
Diagrama de flujo de proceso de inscripcion - Proceso de Inscripción 14 128- Proceso de Reinscripción 15 13- Descripción de actividades 17 14- Diagrama de flujo 20 15- Disposiciones generales 23 16- Anexos 24 Ficha de examen de selección Número de identificación de Tecnológico Acuerdo N 71 sobre objetivos y contenidos del Bachillerato 28-V-1982. 15 0 80KB Read more. Creamos el software de diagramas de flujo pensando en ti. De Inscripción Dar Recibos y Facturas SI Se. Diagrama de flujo de exportaciÓn Flowchart by leticia perez magaña updated more than 1 year ago More Less Created by leticia perez magaña almost 5 years ago. MATRCULA Estudiantes nuevos y actuales DOF TESORERA SECRETARA.
9422-6 DIAGRAMA DE FLUJO DE INSCRIPCION UNIVERSIDAD LOYOLA Notifica La Causa Pago de Cuotas y De La Negativa De Matriculas Documen NO La Inscripción Averiguar Fecha tos al día. A short summary of this paper. Usa una gran variedad de herramientas de dibujo conectores inteligentes y bibliotecas de formas para crear diagramas de procesos complejos procedimientos e intercambio de información. Diagrama de Flujo de proceso. UNIVERSIDAD FERMÍN TORO DECANATO DE POSTGRADO FLUJOGRAMA De PROCESOS SISTEMAS DE INFORMACIÓN Realizado por. En realidad el mapa de procesos es una especia de diagrama de flujo utilizado para mostrar la interacción entre procesos pero en aras de hacerlo más fácil de entender y más bonito se ha apartado un poco de la simbología general que se utiliza para el diagrama de flujo llegando a significar en si mismo otra herramienta para un uso mu específico.
La paternidad del diagrama de flujo es en principio algo difusa. Un diagrama de flujo está compuesto por figuras y líneas estándar que comunican procesos paso a paso. Sociedades Mercantiles ARTÍCULO 5 ARTÍCULO 89 ARTÍCULO 91 ARTÍCULO 90 La sociedad anónima puede constituirse por la comparecencia ante Notario de las personas que otorguen la. Formato para la descripción de procedimientos 26. Los símbolos proporcionan una mejor visualización del funcionamiento del proceso ayudando en su entendimiento y haciendo la descripción del proceso más visual e intuitivo. Se usa ampliamente en los ámbitos de ingeniería química e ingeniería de procesos aunque sus conceptos a veces también se aplican a otros procesos.
Formato para elaborar el diagrama de flujo 24 2. Unidad de Planeación Departamento Organización y Sistemas 4444 I. Proceso de captura de la información 22 V. Diagrama de Flujo de Datos de Nivel 1 Diagrama de Flujo de Datos de Nivel 2 y Subprocesos Nivel 2 Proceso 1 Nivel 2 Proceso 2 Nivel 2 Proceso 3 DOCUMENTACIÓN DE LOS DIAGRAMAS DE FLUJO DICCIONARIO DE DATOS De Elemento Datos Estructura de datos. El método estructurado para documentar gráficamente un proceso como un flujo de pasos sucesivos y alternativos el proceso de diagrama de flujo fue expuesto por Frank Gilbreth en la Sociedad Americana de Ingenieros Mecánicos ASME en 1921 bajo el. Flowchart by Ariel Rivera Villaseñor created more than 1 year ago.
Confeccion de Camisetas tipo. Diagrama de Flujo de Proceso. Your Diagrama de flujo de proceso de inscripcion image are ready. Diagrama de flujo de proceso de inscripcion are a topic that is being hunted for and liked by netizens today. You can Get or bookmark the Diagrama de flujo de proceso de inscripcion files here











Posting Komentar untuk "Diagrama De Flujo De Proceso De Inscripcion"